下注app
一网搜
登录
|
退出
注册
首 页
工作动态
政府信息公开
投资下注app
政务服务
解读回应
公示公告
专题专栏
专题专栏
下注app
>
专题专栏
>
营商环境
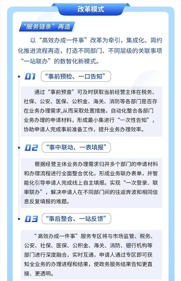
【一图读懂】吉林省“高效办成一件事”——经营主体信息变更、注销登记、开办餐饮店
时间:2024-05-16 14:50
来源:吉林营商环境
【字体:
大
中
小
】
打印