下注app
→ 公告
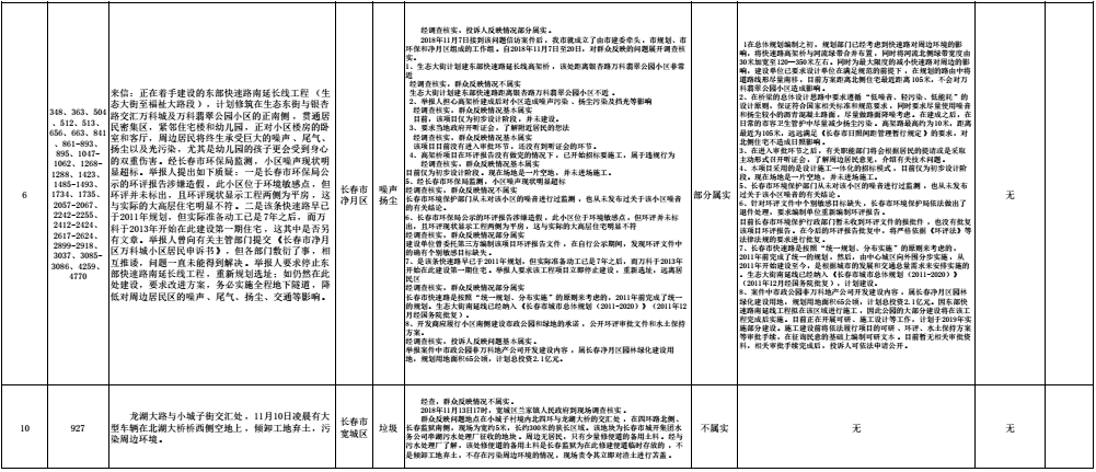
长春市群众信访举报转办和边督边改公开情况一览表(第2-30批补报 2018年12月17日)
字体【
大
中
小
】 【发布日期:2018-12-18】
【 返 回 】