下注app
→ 公告
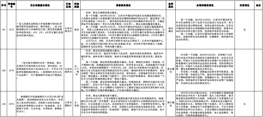
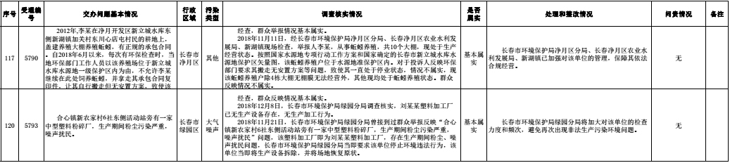
长春市群众信访举报转办和边督边改公开情况一览表(第31批 2018年12月15日)
字体【
大
中
小
】 【发布日期:2018-12-17】
【 返 回 】